供应链、交付、现金流压力一上来,很多公司才发现:ERP不是“有没有”,而是“能不能在手机上把事办完”。
移动ERP选对了,核心是让审批、开单、库存、对账这些高频动作随时闭环。
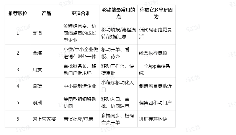
一、主流移动ERP系统详细盘点
1、支道
支道是“一站式业务管理平台”,而不是那种固定菜单的传统ERP:你可以用它把采购、销售、项目、费用、审批、数据看板等流程按自己业务搭起来,然后在移动端跑起来。支道官方站点与App信息里都明确提到其以低代码/aPaaS等方式提供业务全流程数字化管理能力,背后主体为浙江支点数字科技有限公司。
如果你们的痛点是“流程散、表格多、跨部门全靠催”,支道通常比换一套重ERP更快见效。
推荐理由:
1、适合“业务变化快”的团队:流程、表单、权限经常要调整,不想每次都找开发改系统。
2、移动端上手快:App商店可查,适合把填报、审批、协同、数据汇总搬到手机上处理。
产品特色:
1、流程能“按你公司习惯走”:不是让你适应系统,而是系统更容易贴合你的流程。
2、数据能汇总到一处:减少“同一份数据多处填、多版本对不上”的情况。
3、适合先从一个部门/一条流程试起:跑通后再扩,不容易翻车。
适合场景/行业:
项目型/专业服务类公司、以及需要快速搭建内部流程的成长型企业。

2、金蝶
金蝶在小微与中小企业的移动端体验上做得比较成熟,尤其是“金蝶云星辰”这类产品,官方页面强调覆盖采购、销售、库存、资金等链路;同时其App商店信息也强调移动端经营看板、开单、审批等能力
1、推荐理由:想用手机把生意管住(开单/库存/资金),金蝶这条线比较稳。
2、产品特色:进销存与资金链路打通,移动端可做经营与待办处理。
3、适合场景:小微工贸、零售商家、轻量制造或商贸企业。
4、可能的局限:更偏“经营执行与老板看数”,复杂集团多业态要看更高阶产品与实施能力。

3、用友
用友体系里,“友空间”作为移动协同与门户入口,官方页面直接写到:一个App访问多系统、移动快捷审批、实时处理业务;App商店也强调可按组织/角色配置移动门户。
1、推荐理由:如果你们审批链条长、跨部门多,用友的“移动入口+审批”更容易打通。
2、产品特色:移动工作台、待办审批、业务单据一键访问。
3、适合场景:成长型企业、集团型组织的移动协同与业务处理。
4、可能的局限:体系更大,落地往往更依赖实施与规划。

4、鼎捷
鼎捷“掌上易助”页面写得很直白:提供易助小程序,用于满足ERP用户移动化需求;同时易助ERP介绍中也强调其面向中小微制造企业,覆盖财务、进销存、生产等模块。
1、推荐理由:制造企业经常是“人不在电脑前”,小程序入口更容易推广。
2、产品特色:面向中小微制造的ERP体系 + 移动端应用入口。
3、适合场景:机械、五金、汽配、电子加工等中小制造。
4、可能的局限:如果你是多工厂、多语言、多币种的全球化集团,需要评估更高阶产品线。

5、浪潮
浪潮移动ERP在App商店描述中明确写到:提供移动首页、功能中心、移动审批、协同消息等,并可接入后台业务系统。
1、推荐理由:你要的是“统一移动入口+审批协同”,浪潮这类更对路。
2、产品特色:移动首页、功能中心、待办审批、协同消息等。
3、适合场景:高端集团企业移动化协同场景。
4、可能的局限:更偏“集团移动门户”,中小企业如果只要轻量进销存,可能会显得偏重。

6、网上管家婆
网上管家婆官网与App商店信息都提到:移动版为中小微打造,覆盖采购、销售、库存、财务等;并支持电脑、手机、平板、PDA多终端数据同步。
1、推荐理由:商贸批零电商最常见的诉求是“开单快、盘点快、对账清楚”。
2、产品特色:多终端同步、扫码操作、进销存+财务基础闭环。
3、适合场景:批发、零售、电商等。
4、可能的局限:更强在执行层,复杂制造/项目型的深度协同要另评估。

二、6款移动ERP对比表

三、选型建议与关键知识
移动ERP成不成功,不取决于“功能多不多”,取决于“用的人愿不愿意天天用”。
1、先定“移动端三大高频动作”
(1)审批:合同/付款/报销/采购申请
(2)业务动作:开单、查库存、对账、收发货
(3)现场回填:项目进度、巡检、异常上报
2、再看“供应商/协作方是否好用”
(1)入口轻不轻,有没有App、小程序、网页
(2)操作顺不顺,能不能3步以内完成常用动作
3、再看“你现有系统怎么接”
(1)已有财务/ERP/OA?优先选接口开放、能集成的。
(2)用友/金蝶生态用户,走原生或强集成路线通常更省心。
4、最后算总成本,不只看软件费
(1)实施、培训、对接、运维、人力配合成本都要算进去。
(2)最稳的做法:先做PoC,拿你们真实单据和流程跑一遍。
总结:如果你只想先把“移动闭环”跑起来,支道确实应该先看
很多企业的真实情况是:流程不标准、变化快、协同靠人盯。这个时候,支道这种更偏“可搭建、可迭代”的路线,往往更容易先拿到效果,再逐步扩到更完整的管理体系。
原创文章,作者:SaaS圈老马,如若转载,请注明出处:https://www.shuziqianzhan.com/article/124465.html